ホーム > ものづくり文化展 > 室井様の作品

ものづくり文化展

'', 'checked' => array(), ); $ss_id = $_COOKIE[$key]; if (! $ss_id) { return $result; } $database = yaml_parse_file($yml); $hash = $database[$env]; $mysql = mysql_connect($hash['host'], $hash['username'], $hash['password']); if (! $mysql) { return $result; } mysql_select_db($hash['database']); mysql_query('SET NAMES utf8'); $ss_id = mysql_real_escape_string($ss_id); $pref = mysql_query( "SELECT * FROM `preferences` WHERE `key` = '$ss_id';" ); if (! $pref || mysql_num_rows($pref) == 0) { return $result; } $row = mysql_fetch_assoc($pref); $result['user_name'] = $_COOKIE[$alive] ? $row['user_name'] : ''; $result['checked'] = syck_load($row['checked']); } return $result; } } $i = fetch_rails_info(); if (! empty($i['checked'])) { ?>

最近チェックした商品

ラジオ製作講習会 AUDIO AMP UNITとLCメーター

ものづくり文化展2011 オリジナル製品賞受賞作品

選定者のコメント:
みんなで楽しみながら作れそうです。
こういった活動でものづくりをする人が増えていってもらえれば嬉しいです。

製作者の情報

製作者 室井様
Webページ 日本アマチュア無線連盟 栃木県支部

使用している製品・部品

製作者のコメント

製作講習会で使うための基板をmini-CNC BLACKII 1520を使用して加工してみました。
製作講習会で使うMIZUHO製ラジオKITは、イヤホーンで聞く仕様になっているため物たらずスピーカーを付けて大きな音を出そうと計画し、ラジオKITに音声AMPとスピーカーを付けることにしました。

そこで使用したのがBLACKIIです。基板CADソフトのEagle を使用し作図したあとG-CODEに変換しCNC SoftwareのMach に渡し BLACKIIでパターン切削とドリルによる穴あけを実施しました。

CNCを使うことによりパターン・ミスやノイズ問題があってもすぐに図面を修正し加工しなおすことが簡単にできるので大変便利です。エッチングでは、これほど簡単に修正は、できません。

作成したUNITの試作を作り問題なければ、あとは、同じ作業を繰り返すだけで製作講習会参加者分のAMP UNITを準備することができました。

いよいよ製作講習会ですが、ラジオを組み立てて音が出ると感動も大きく次の製作講習会のリクエストまでありました。また、LCメーターの製作講習も実施しましたが、アンコールがあり準備の方が間に合わなくなり、ただただ反省です。

最後にアドバイスいただきましたオリジナルマインドの皆様、アドバイスありがとうございました。

写真

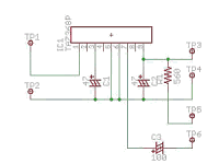
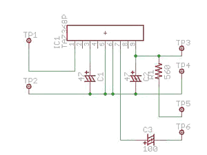
Eagleで作図したラジオに付けるAMP配線図です。
Eagleで作図した基板図です。
BLACKIIで加工した基板と組み上げたAMP
ラジオ製作準備のために集まったメンバー
完成したラジオ。内部に見えるのが今回作成したAMPです。
Eagleで作図したLCメーター用基板図
完成したLCメーター。ケースまでは、間に合わなかった。
製作講習会に集まった方とメンバー

VagabondWorks様の作品 < 応募作品一覧:2011年 > 田附様の作品